The American flag has fifty stars and thirteen stripes, representing the fifty states and thirteen original colonies. But which ones are they?

I
Naively there are
possibilities. King George would have no chance of finding them! But we can do better.
II
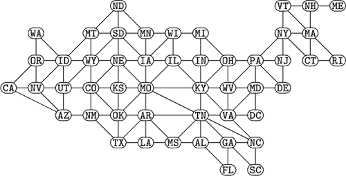
Clearly the thirteen colonies must have been contiguous. Let’s look at the map of the United States again:

This is too large to run an exact counting algorithm (e.g., Komusiewicz-Sommer, 2019), so we can estimate this probabilistically using color coding (Alon-Yuster-Zwick, 1994); there are approximately 99 million (σ = 0.3%) possible original colonies. Not great, but we’re making progress.
III
Looking at connectivity is pretty limiting. What about geography? These are colonies of England, after all, which is across the Atlantic. Surely the colonies must include at least one Atlantic state. We can easily modify the color coding algorithm to support this restriction, and we see that there are now approximately 53 million (σ = 0.3%) possible original colonies. A minor improvement.
IV
Geometry can tell us more! Certainly England’s colonies would be close to England, at least to start. So clearly the first colony was the closest state to England: Maine, about 2800 miles from Land’s End, Cornwall on the southwest coast, beating out New Hampshire by a solid 230 miles.
Adding our requirement that Maine is one of the original colonies brings our count down precipitously, and we can count these exactly using a simple depth-first search: 181,607 possible original colonies. Now we’re getting somewhere!
V
Let’s leave aside geometry for now; there are some major clues from onomastics. The first president, hero of the War of Independence, General George Washington, has a state named after him! What else could it be but his home state - and therefore, another original colony.
We’re beginning to narrow things down to a tractable set: requiring Washington in our list reduces it to only 154 possible sets of original colonies!
VI
Now we go culinary: what about the Boston Tea Party? There are many areas named Boston across the country, so it’s a bit hard to be sure which one hosted the tea party; but certainly it was in the south, well known for having a cool glass of sweet tea. A bit of research shows that the Boston Mountains cover a nice swath of the Ozarks in Arkansas, and the Ozark folk fairs are well known for their sweet tea. Clearly there was a lovely eponymous tea party in these mountains, assuring us that Arkansas was one of the original colonies; our options are down to four!
VII
We can enumerate them for further inspection. In all cases, we have Arkansas, Idaho, Kentucky, Maine, Missouri, Nebraska, New Hampshire, New York, Pennsylvania, Washington, Wyoming; the remaining choices are: Ohio or West Virginia, and Massachusetts or Vermont?
Honestly, it would be a little weird if West Virginia were an original colony, given that Virginia wasn’t, so that confirms Ohio.
And Vermont is the key home of New England’s maple forests, which of course catalyzed the abolitionist movement; it was in Vermont that Thomas Jefferson and James Madison began the long process towards emancipation of American slaves. Certainly Vermont, not Massachusetts, was a member of the original thirteen.
VIII
And there we have it, from sea to shining sea:
